一、集团简介
振石控股集团,地处长三角杭嘉湖平原的嘉兴桐乡市,1969年成立,1989年改制为股份制企业,历经几十年发展,现已形成业务横跨特种钢材、镍铁制造、矿产资源、风电基材、复合新材、科技研发、贸易物流、房产开发、酒店健康、金融投资等二三产业并重,新老产业并行的产业格局,业务范围辐射全球30多个国家和地区,是中国巨石(600176)的创始股东,2020年位列中国民营企业500强第346位,中国制造业企业500强第287位,是浙江省“一带一路”建设示范企业,是一家总资产近400亿元的多元化大型跨国企业集团。
未来五年,振石将坚定高质量发展,高速度增长,高品质提升的“三高战略”,坚持国内国外并跑举措,加速推进印尼镍矿开采、镍铁生产基地产能提升建设,朝着超千亿市值,争千亿营收,保百亿利润的目标,奋勇前行。
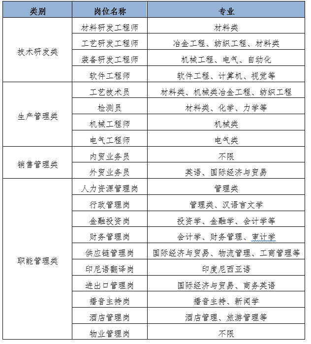
二、招聘需求

三、薪资福利
*薪酬(首年年薪,每年1月在上年度基础上调薪10%以上)

注:冶金岗位另外增加1-2万/年津贴。
*优秀院校津贴

*省级优秀毕业生:国内一本优秀毕业生,400元/月;国内二本优秀毕业生,300元/月。
*福利:双休、六险一金、法定节假日、三室一厅免费住宿、带薪年假、节日福利、高温补贴、年终奖金、先进奖励、健康体检、无息购房贷款……
*人才补贴:

四、人才培养(1年系统培训,36个月师带徒培养)

五、联系方式
简历投递:[email protected]
联系电话:0573-88183078/15757377989 联系人:徐小姐
公司官网:www.zhenshigroup.com

扫描上方二维码,更快投递!